Anaemiás beteg kivizsgálása
- Anaemia = Hb koncetráció kisebb, mint a kor és nemnek megfelelő és mint amennyi a szövetek megfelelő oxigenizációjához kell
- Tünet, nem betegség
Anamnézis és fizikális vizsgálat
Tünetek
-
Fáradékonyság
-
Fejfájás
-
HR , palpitatio
-
Terheléses dyspnoe
-
Enyhe sys zörej
-
Icterus ?
-
Splenomegalia?
-
Hunter-glossitis (B12 hiány)
-
Koilonychia (vashiány)
Anamnézis
- Vérzés forrás?: hypermenorrhea, melaena, haematuria, stb
- Életmód?: vega (B12, Fe), alkoholizmus (B9, máj)
- Családi anamnézis?: thalassaemia, stb
- Gyógyszerek?: NSAID, citostat, ...
- Krónikus betegség?: vese, máj
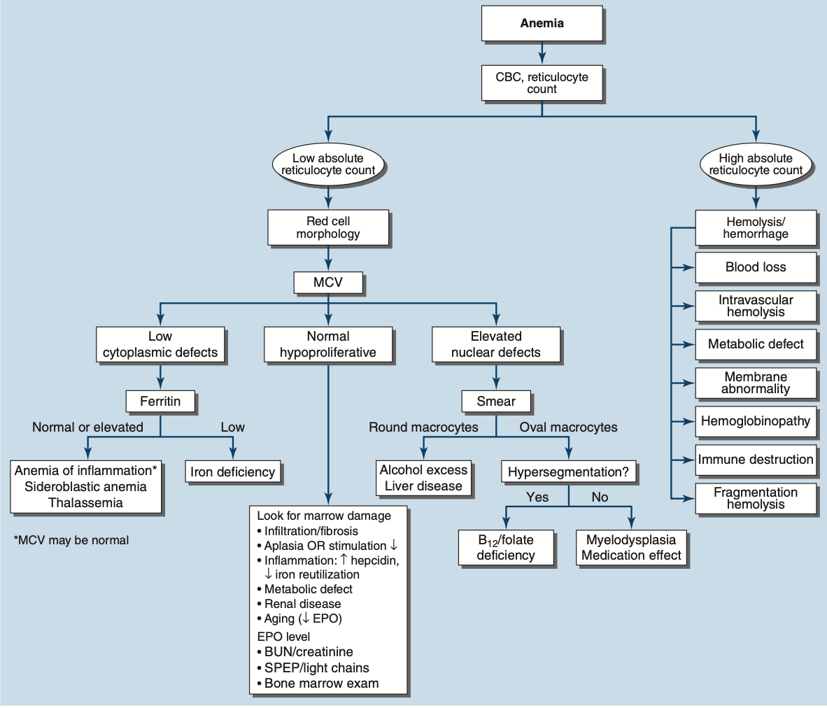
Labor
- Gyerek értékek
- RBC
- F 4,5 – 5,9 T/L
- N 4,0 – 5,2 T/L
- Hgb
- F 135 – 170 g/L
- N 120 – 150 g/L
- < 70 g/L -> transzfúzió
- Hct
- F 0,39 – 0,52
- N 0,34 – 0,45
- MCV Átlagos sejttérfogat|
- 80 – 100 fL
- Micro/Normo/Macrocytaer
- MCH Egy sejt átlagos Hgb tartalma
- 27 – 34 pg
- MCHC Sejtek átlagos Hgb koncentrációja
- 315 – 360 g/L
- Hypo/Normochrom
- RDW VVT eloszlás szélessége/Anizocitózis mértéke
- 11,5 – 15,0 %
- Reticulocyta
- Relatív: 0,5-2%
- Abszolút: 20-120 G/L
- CRI (korrigált reticulocyta index)
- <2 -- hypoproliferatív
- '> 2-3 -- hyperproliferatív
- Hypo/Hyperproliferatív
- Mentzer-index
- MCV/VVT szám
- '>13 -- Vashiányos
- <13 -- Thalassaemia
Egyéb vizsgálatok
- Coombs -> immunhaemolysis -/+
- Okkult széklet vér
- Csv biopszia -> MDS, MM, aplasztikus anaemiakor
- GI vérzés endoscopia -> vashiányos anaemiakor kizárni!
- Perifériás kenet
- MGG festés
- Schistocyta (fragmentocyta): TMA, műbill
- Macro-ovalocyta: Macrocytaer anaemia
- Burr-sejt: (echinocyta/tüskés): uraemia, CKD
- Spur-sejt (Acantocyta/csipkés): májbetegség, alkoholizmus
- Target cells (codocyta) Thalassemia, májbetegség
- Basophil punctatio: Haemolyticus anaemia, Sideroblastos anemia, Thalassemia, ólom, Myelodysplasia szindróma (MDS)
- Spherocyta: Herediter spherocytosis, AIHA
- Drepanocyta: Sarlósejtes betegség
- Howell-Jolly testek: Lépeltávolítás után vagy functionalis asplenia (pl. Sarlósejtes anaemia)
- Heinz-testek: újszülöttek, G6PDH hiány
- Dacryocyta: Myelofibrosis
- Polychromaticus ('shift') reticulocyta(nagy és kék): magas EPO hatására
Csoportosítás
- Csökkent képződés
- Hb szintézis zavara
- DNS szintézis zavar =(Megaloblastos anemia)
- B12 hiány
- B9 hiány
- Csontvelő elégetelenség
- Aplasztikus anaemia (AA)
- Myelofibrosis
- Infiltráció (leukaemia, lymphoma, cc)
- Egyéb
- Fokozott pusztulás
- Akut vérzés
MCV alapján

- Teljes lista
